佛山
佛山
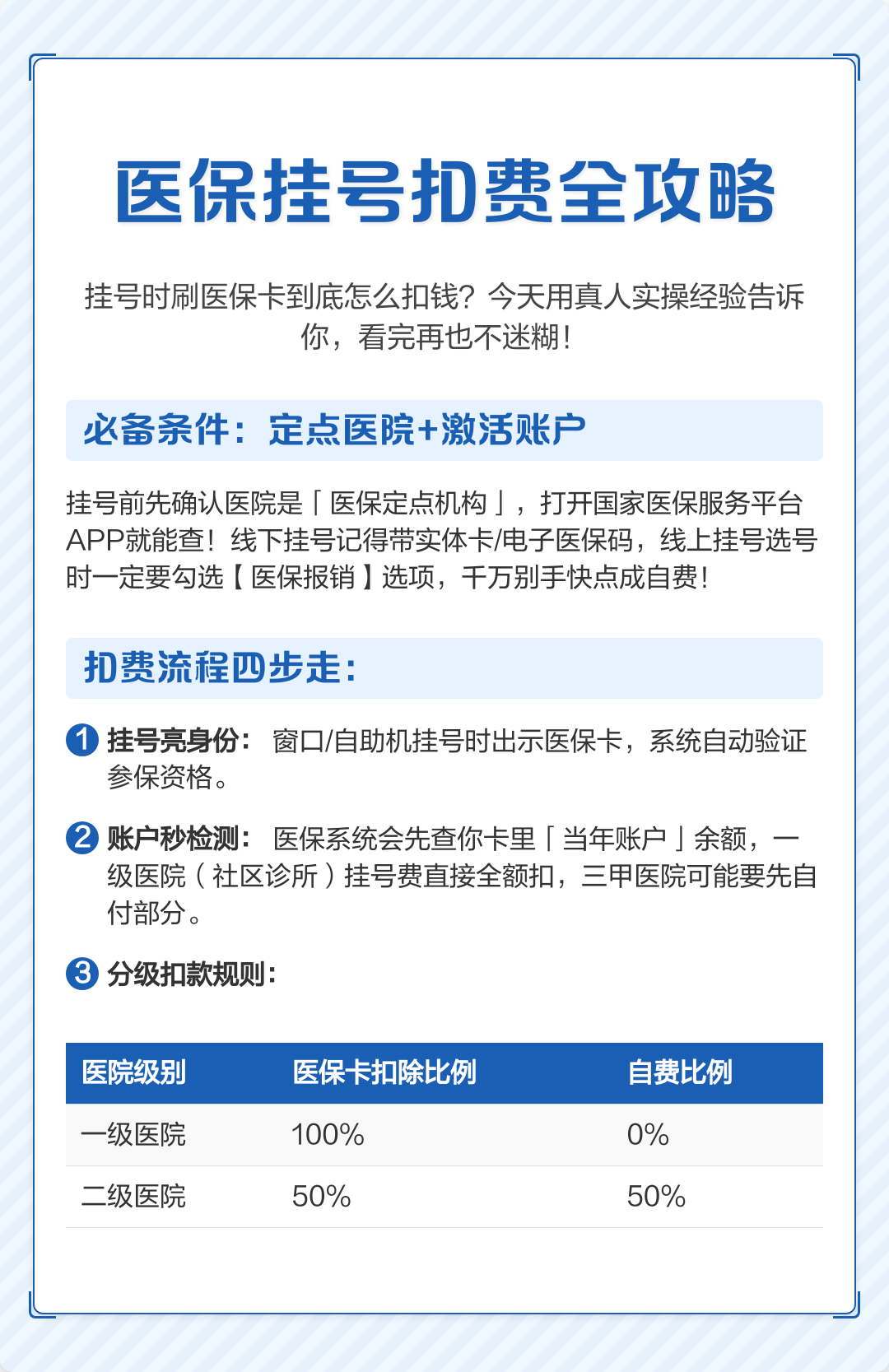
学生医保如何报销医疗费用
佛山
佛山
学生医保卡怎么报销流程
佛山

佛山
佛山

佛山
佛山
佛山
佛山
佛山
佛山

佛山
佛山

佛山
大部分人都是用医保卡来看病买药,其实医保卡的作用可不止这些,医保卡不仅可以当身份证用,在一些城市,医保卡还可以用来健身。 医保卡又增加了一些新用途,赶紧看看,说不定你会用上。 一提到社保,很多...
今年年初,上海浦东公安分局根据相关线索,发现有人指使他人使用医保卡超额配药,嫌疑人在收购药品后,再通过物流发往外省市非法牟利 根据该条线。 医院组织医生和财务人员集体作假,只要上海医保参保人缴纳一定的...
苏州拾月璟庭售楼处电话:400-116-7720转666【苏高新“璟”系佳作 · 科技城低密上芯】建筑面积约170-230㎡ 低密大平层 展开全文【B A S I...
1.宝丰贷 微信上推出的又一款贷款产品,直接关注无需下载APP。 申请人群:有身份证,手机号使用三个月以上。 贷款金额:500-20000元之间 贷款利息:日利率万分之三。 审核到账时间...
随着我国经济的发展和城镇化进程的加速,流动人口异地就业越来越普遍。如何确保他们的社会保障权利,显得尤为重要。 下面,我就结合相关法律法规以及自身的亲身经验体会,为大家解答流动人口社保关系转移接续...
2017年在武汉报名夜大需要什么条件? 首先,夜大是成人高考的一种形式。 在武汉报名成人高考需要什么条件呢?现在到了成考报名旺季,我们硕学教育每天都会被很多学员问到,今天就给大家梳理一下。 ...